首页

当前位置: 首页 > 通知公告 > 正文

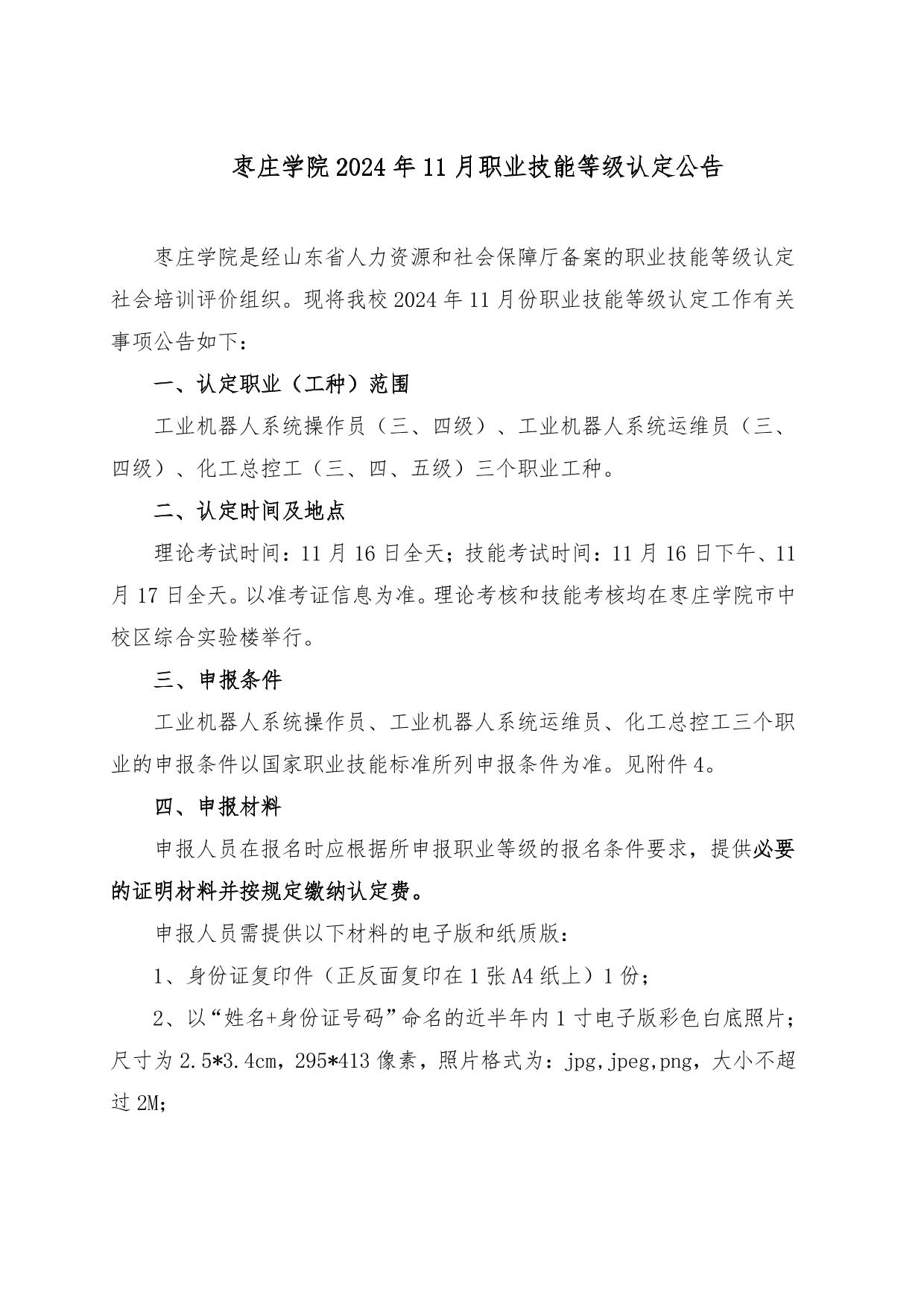
永利集团yl68092024年11月职业技能等级认定公告

发布日期:2024-10-16    作者:         点击:

2CA10

2BF22

38F3E

27904

266A3

1B9D0

20346

E28D

4A3F2

392C5

7

友情链接: 永利集团yl6809主页 中国化学会 中国化工学会 山东化学化工学会 山大化学与yl6809永利 枣庄市化学化工学会 万华化学集团 省教学成果奖申报网站

版权所有:yl6809永利集团(CHINA·有限公司)官方网站-Official website 联系电话:0632-3786735  邮编:277160,邮箱:uzzhgxy@sina.com  鲁ICP备05047007号